ZD888T
ZD888CR
ZD421T
ZD621
无线条码标签打印机 ZR668 蓝牙WIFI版
无线条码标签打印机 ZR658 蓝牙WIFI版
ZT231工业打印机
ZT211CN工业打印机
ZT411(4英寸)
ZT210(4英寸)
ZT230(4英寸)
ZT510(4英寸)
ZC100
ZC300
ZXP7
ZXP9
ZR668
ZR658
ZR328
ZR138
ZR128
1902GHD
1900ghd
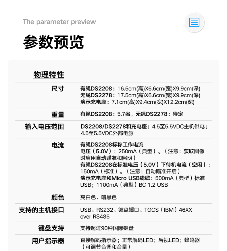
DS2208
DS8178
li4278
DS2278
TC21
TC26
斑马TN28数据采集器
斑马TC57数据采集器
ZEBRA 斑马TC77数据采集器
斑马ET40企业级平板电脑
高低温标签
通用空白标签
防伪标签
汽车行业标签
钢铁行业标签
医疗化工实验室标签
线缆标签
树脂碳带
混合基碳带
腊基碳带
哑银纸
铜版纸
热敏纸
产品参数:
商品关键词:DS2208
ZEBRA 斑马DS2208/2278一二维码条码枪条码枪扫码器 商超烟酒零售服装药店商品微信收银 DS2208-SR二维标配有线
ZEBRA 斑马DS8108/8178手持条码枪扫描枪扫码枪 symbol扫描器二维扫描 巴枪 DS8178-SR
南京斑马电子科技有限公司
苏ICP备18063662号-2
手机:15240237085
地址:南京市江宁区秣周东路11号9号楼903室
XML地图